MRMR#

The “Mining Rock Mass Rating”, MRMR, was first presented by Laubscher (1990) [1] and later updated by himself (2001) [2].

Both versions follow the same calculation procedure:

  • An “In-situ” Rock Mass Rating, RMR, is calculated,

  • The calculated RMR is adjusted by multiple factors relative to the mining site (stress, orientation etc).

The 1990’s version RMR is often know as RMRL90, as the 2001’s version, also known as IRMR, is often refered as RMRL2001. Both versions of RMR differ considerably in their considered aspect and algorithms of calculations.

Given the fundamental difference between both versions of MRMR, a dedicated page is defined for both:

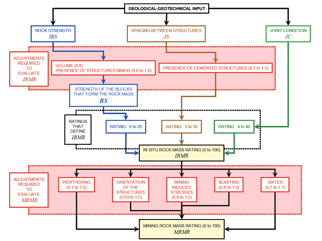
The following diagram displays the calculation procedure of MRMR 2001’s version:

../../../_images/mrmr_irmr_diagram.png

Figure 1: MRMR 2001 diagram.#


References#